زبان کے بڑے ماڈلز آپ کو جلدی سے کوڈ لکھنے میں مدد کر سکتے ہیں، لیکن آپ پھر بھی APIs کو غلط یاد رکھتے ہیں، ورژن کے لیے مخصوص تفصیلات سے محروم رہتے ہیں، اور سیشن کے اختتام پر آپ نے جو کچھ سیکھا اسے بھول جاتے ہیں۔
یہ وہ مسئلہ ہے جسے Context Hub حل کرنا چاہتا ہے۔
سیاق و سباق کا مرکز (chub) کوڈنگ ایجنٹوں کو کیوریٹڈ، ورژنڈ دستاویزات اور تکنیک فراہم کرتا ہے جنہیں CLI کے ذریعے تلاش اور بازیافت کیا جا سکتا ہے۔ ہم دو لرننگ لوپس بھی فراہم کرتے ہیں: ایجنٹ میموری کے لیے مقامی تشریحات اور مینٹینر کے لیے فیڈ بیک۔
یہ ٹیوٹوریل سرکاری طور پر chub ہم اس بات کا احاطہ کریں گے کہ ورک فلو کیسے کام کرتا ہے، کس طرح سیاق و سباق کا مرکز دستاویزات اور مہارتوں کو منظم کرتا ہے، تشریحات اور تاثرات کیسے میموری لوپس بناتے ہیں، ایک ساتھی متعلقہ انجن کیسے بنایا جائے جو اپ اسٹریم مواد کے ماڈل کو توڑے بغیر تلاش کو بہتر بناتا ہے، وغیرہ۔
یہ ٹیوٹوریل ساتھ ساتھ دو عوامی ذخیروں کا استعمال کرتا ہے۔
میں نے اپنے فورک سے مرکزی پروجیکٹ تک اپ اسٹریم پل کی درخواست کو بھی کھولا۔ تمام مضامین میں اس کام کو ٹریک کرنے کے لیے، مصنف کے ذریعے فلٹر کردہ اپ اسٹریم پل کی درخواستوں کی فہرست استعمال کریں۔ andrewyng/context-hub پل کی درخواست natarajsundar.
جو ہم تعمیر کریں گے۔
اس ٹیوٹوریل کے آخر میں آپ کے پاس ہوگا:
-
Context Hub کیسے کام کرتا ہے اس کا واضح ذہنی ماڈل
-
سرکاری مقامی تنصیب
chubسی ایل آئی -
تلاش، بازیافت، تشریح، اور تاثرات کے لیے دہرائے جانے والا ورک فلو
-
ایک ساتھی ذخیرہ جو Context-Hub طرز کے مواد کے درخت کے اوپر رینکنگ کی ایک اضافی پرت کا اضافہ کرتا ہے۔
-
چھوٹا بینچ مارک اور مقامی موازنہ UI جو آخر سے آخر تک چلایا جا سکتا ہے۔
-
ساتھی ذخیروں اور چھوٹے upstream PRs کے درمیان واضح کنکشن
شرطیں
شروع کرنے سے پہلے، درج ذیل کو چیک کریں:
انڈیکس
-
سیاق و سباق کے مرکز کو کیسے سمجھیں۔
-
آفیشل ریپو، کمپینیئن ریپو، اور اپ اسٹریم PR کو کیسے سمجھیں۔
-
سرکاری CLI کو انسٹال اور استعمال کرنے کا طریقہ
-
دستاویز، ٹیکنالوجی، اور مواد کی ترتیب کو کیسے سمجھیں۔
-
بڑھتی ہوئی درآمد اور ٹائرڈ ذرائع کا استعمال کیسے کریں۔
-
تشریحات اور تاثرات کا استعمال کرتے ہوئے میموری لوپ کیسے بنائیں
-
یہ کیسے دیکھا جائے کہ اب بھی مطابقت میں کیا کمی ہے۔
-
کس طرح ساتھی مطابقت انجن تلاش کو بہتر بناتا ہے۔
-
ایک ساتھی ریپو کو آخر تک کیسے چلائیں۔
-
بینچ مارکس کو ایمانداری سے کیسے پڑھیں
-
کمپینین ریپو کو اپ اسٹریم PR سے کیسے جوڑیں۔
-
نتیجہ
-
ذریعہ
سیاق و سباق کے مرکز کو کیسے سمجھیں۔
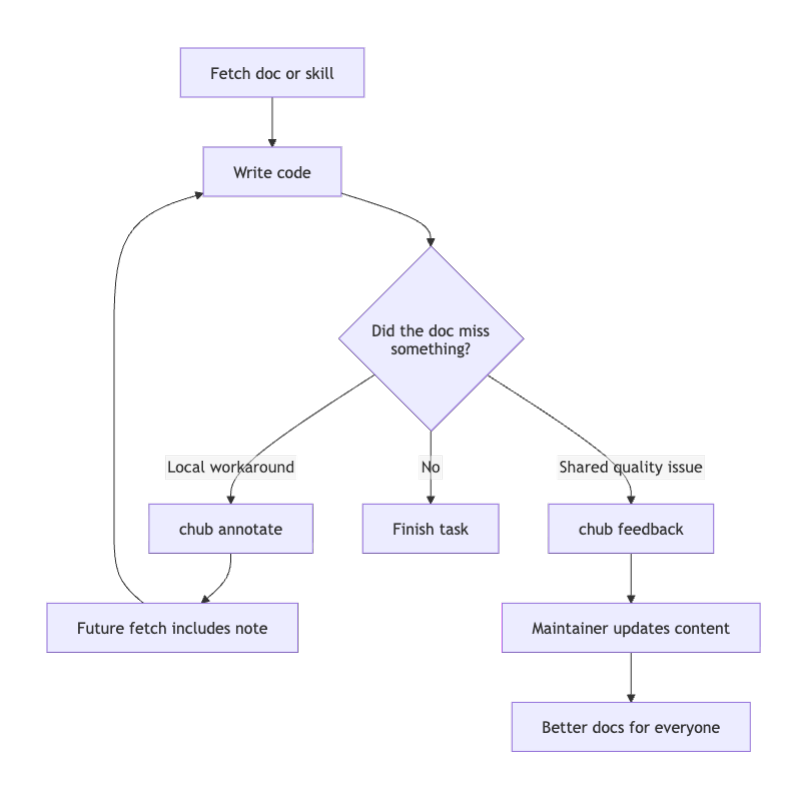
سیاق و سباق کا مرکز کوڈنگ ایجنٹس کے لیے تیز رفتار دستاویزات کو قابل اعتماد ان پٹ میں تبدیل کرنے کے لیے ورک فلو کے طور پر سمجھنا سب سے آسان ہے۔
ایجنٹ کو تربیت کے اعداد و شمار سے یاد آنے والی ہر چیز پر بھروسہ کرنے کے لیے کہنے کے بجائے، یہ پیش گوئی کے قابل معاہدے فراہم کرتا ہے۔
-
صحیح شے تلاش کریں۔
-
صحیح دستاویزات یا ٹیکنالوجی لائیں۔
-
تیار کردہ مواد کے لیے کوڈ لکھیں۔
-
مقامی کلاسوں کو بطور تبصرے محفوظ کریں۔
-
اپنے مینیجر کو دستاویز کے معیار کی رائے واپس بھیجیں۔
اس نظام کی حد اہم ہے۔
اپنے ایجنٹوں کا آڈٹ کرنا، بہتر بنانا اور اسکیل کرنا آسان بنائیں۔ یہ انٹرفیس کو اتنا چھوٹا بھی رکھتا ہے کہ یہ اندازہ لگا سکے کہ غلطی کہاں ہوئی ہے۔ اگر ایجنٹ اب بھی جواب سے محروم ہے، تو وہ پوچھ سکتے ہیں کہ کیا تلاش، بازیافت، سیاق و سباق کے انتخاب، یا تخلیق کے دوران کوئی مسئلہ پیش آیا۔
آفیشل ریپو، کمپینیئن ریپو، اور اپ اسٹریم PR کو کیسے سمجھیں۔
اس ٹیوٹوریل کو جان بوجھ کر دو کوڈ بیس اور ایک شراکت کے راستے میں تقسیم کیا گیا ہے۔
آفیشل اپ اسٹریم پروجیکٹ، andrewyng/context-hub، اصل CLI، مواد کے ماڈلز، اور دستاویزی ورک فلو کے بارے میں معلومات کا ذریعہ ہے۔ یہ وہ کوڈبیس ہے جسے آپ اسے سیکھنے کے لیے استعمال کرنا چاہیے۔ chub میں آج کام کر رہا ہوں۔
ساتھی ذخیرے natarajsundar/context-hub-relevance-engine وہ جگہ ہے جہاں اس مضمون میں متعلقہ خیالات کا اظہار کیا گیا ہے۔ یہ ایک ساتھی عمل درآمد ہے، متبادل مصنوعات نہیں۔ اس کا مشن تلاش کی تجارت کو مقامی طور پر مرئی، قابل پیمائش، اور آسانی سے قابل عمل بنانا ہے۔
Upstream PR دو جہانوں کے درمیان پل ہے۔ ساتھی ذخیرہ وہ جگہ ہے جہاں آپ بینچ مارکس، رینکنگ، اور موازنہ UIs پر تیزی سے اعادہ کر سکتے ہیں۔ اپ اسٹریم PR وہ جگہ ہے جہاں آپ سب سے چھوٹے قابل جائزہ ٹکڑوں کو مرکزی پروجیکٹ کے لیے تجویز کر سکتے ہیں۔ آپ اس تھریڈ کو یہاں ٹریک کر سکتے ہیں۔ مصنف کی طرف سے فلٹر کردہ Upstream PR تلاش۔
تین حصوں کی ساخت مضمون کو ایماندار رکھتی ہے۔
-
اپ اسٹریم ریپوزٹریز استعمال کریں۔ موجودہ نظام کو سمجھنے کے لیے
-
ساتھی ذخیرہ استعمال کریں۔ شروع سے آخر تک متعلقہ بہتریوں کو دریافت کریں۔
-
Upstream PR استعمال کریں۔ یہ دکھاتا ہے کہ آپ کس طرح بڑے خیالات کو قابل جائزہ ٹکڑوں میں توڑ سکتے ہیں۔
سرکاری CLI کو انسٹال اور استعمال کرنے کا طریقہ
سرکاری کوئیک اسٹارٹ جان بوجھ کر چھوٹا ہے۔
npm install -g @aisuite/chub
CLI انسٹال ہونے کے بعد، آپ دستیاب اشیاء کو براؤز کر سکتے ہیں اور مخصوص اشیاء کو بازیافت کر سکتے ہیں۔
chub search openai
chub get openai/chat --lang py
یہ ایک خوش کن راستہ ہے، لیکن یہ درخواست کے بہاؤ کے بارے میں مجموعی طور پر سوچنے میں مدد کرتا ہے۔

درحقیقت، سب سے مفید تفصیل یہ ہے کہ CLI کو اس کے لیے ڈیزائن کیا گیا ہے: نائب یہ صرف ایسی چیز نہیں ہے جسے انسان اپنے ہاتھوں سے استعمال کرتے ہیں۔
اسی لیے اپ اسٹریم CLI فراہم کرتا ہے: get-api-docs فنکشن مثال کے طور پر، اگر آپ کلاڈ کوڈ استعمال کرتے ہیں، تو آپ اس ٹیکنالوجی کو اپنے مقامی پروجیکٹ میں اس طرح کاپی کر سکتے ہیں:
mkdir -p .claude/skills
cp $(npm root -g)/@aisuite/chub/skills/get-api-docs/SKILL.md
.claude/skills/get-api-docs.md
یہ قدم آپ کے ایجنٹوں کو ان کی تلاش کی عادات سکھاتا ہے۔
فریق ثالث SDK یا API کے لیے کوڈ لکھنے سے پہلے، استعمال کریں:
chubاندازہ لگانے کے بجائے۔
طرز عمل کے وہ اصول اکثر اتنے ہی اہم ہوتے ہیں جتنا کہ خود دستاویز۔
دستاویز، ٹیکنالوجی، اور مواد کی ترتیب کو کیسے سمجھیں۔
سیاق و سباق کا مرکز مواد کو دو اقسام میں تقسیم کرتا ہے:
-
دستاویزجواب ‘ایجنٹوں کو کیا جاننے کی ضرورت ہے؟’
-
ٹیکنالوجیآپ جواب دیتے ہیں، "ایجنٹ کو کیسا برتاؤ کرنا چاہیے؟”
یہ فرق مواد کے ماڈل کو پیمانے پر آسان بناتا ہے۔ دستاویزات کو ورژن بنایا جا سکتا ہے اور زبان کے لحاظ سے مختلف ہو سکتے ہیں۔ تکنیکوں کو مختصر اور موثر رکھا جاسکتا ہے۔
ڈائریکٹری کا ڈھانچہ بھی قابل قیاس ہے۔ مواد کی رہنما اشیاء کو مصنف کے ذریعہ ترتیب دیتے ہیں اور پھر docs یا skillsآئٹمز نام کی ترتیب میں دکھائے جاتے ہیں۔

یہاں ایک چھوٹی سی مثال ہے:
author/docs/payments/python/DOC.md
author/docs/payments/python/references/errors.md
author/skills/login-flows/SKILL.md
یہ ایک وجہ ہے کہ Context Hub کے ساتھ کام کرنا بہت آسان ہے۔
مواد سادہ مارک ڈاون کی طرح لگتا ہے، ڈیفالٹ آئٹم فائلیں قابل قیاس ہیں، اور بلڈ آؤٹ پٹ قابل معائنہ ہے۔ یہ معلوم کرنے کے لیے کہ ایجنٹ کیا پڑھ رہا ہے انجینئر کی پوشیدہ پرامپٹ پرتوں کو ریورس کرنے کی ضرورت نہیں ہے۔
بڑھتی ہوئی درآمد اور ٹائرڈ ذرائع کا استعمال کیسے کریں۔
Context Hub میں ڈیزائن کے بہترین انتخاب میں سے ایک یہ ہے کہ جب بھی درخواست کی جائے تو یہ آپ کو ہر فائل کو ماڈل میں داخل کرنے پر مجبور نہیں کرتا ہے۔
اس کے بجائے، موضوع کی فائلیں ایک جائزہ فراہم کرتی ہیں، اور حوالہ جاتی فائلیں گہرا مواد رکھتی ہیں۔

یہ آپ کو اپنے مواد کو تیزی سے بڑے ٹکڑوں میں کھینچنے کی اجازت دیتا ہے۔
chub get stripe/webhooks --lang py
chub get stripe/webhooks --lang py --file references/raw-body.md
chub get stripe/webhooks --lang py --full
یہ دستاویز کا فنکشن اور ٹوکن بجٹ فنکشن دونوں ہے۔ ایک اچھے ایجنٹ کو پہلے خاکہ لوڈ کرنا چاہیے، فیصلہ کرنا چاہیے کہ کام کے کون سے حصے اہم ہیں، اور پھر مخصوص معاون فائلوں کو کھینچیں۔
سیاق و سباق کا مرکز ٹائرڈ ذرائع کی بھی حمایت کرتا ہے۔ آپ عوامی مواد کو اپنے مقامی تعمیراتی آؤٹ پٹ کے ساتھ ضم کر سکتے ہیں: ~/.chub/config.yaml.

کم از کم ترتیب یہ ہے:
sources:
- name: community
url: https://cdn.aichub.org/v1
- name: my-team
path: /opt/team-docs/dist
اس کا مطلب ہے کہ آپ عوامی دستاویزات کو ایک لین میں اور ٹیم کے لیے مخصوص رن بکس کو دوسری لین میں رکھ سکتے ہیں، جبکہ ایجنٹوں کو ایک سرچ ایریا دیتے ہیں۔
تشریحات اور تاثرات کا استعمال کرتے ہوئے میموری لوپ کیسے بنائیں
سیاق و سباق کے مرکز میں بہتری کے دو چینلز ہیں:
تبصرے مقامی ہیں۔ اس سے ایجنٹوں کو یاد رکھنے میں مدد ملتی ہے کہ پچھلی بار کیا کام کیا تھا۔ فیڈ بیک شیئر کیا جاتا ہے۔ اس سے منتظمین کو ہر ایک کے لیے دستاویزات کو بہتر بنانے میں مدد ملتی ہے۔
یہ فرق اہم ہے کیونکہ تمام کلاسز کا تعلق مشترکہ رجسٹری سے نہیں ہے۔ کچھ کلاسز آپ کے ماحول کے لحاظ سے مختلف ہوتی ہیں۔ دوسرے مواد کے معیار کے مسائل کی طرف اشارہ کرتے ہیں جن کو مرکزی طور پر حل کرنے کی ضرورت ہے۔

حقیقت میں، مقامی میموری اس طرح نظر آتی ہے:
chub annotate stripe/webhooks
"Remember: Flask request.data must stay raw for Stripe signature verification."
رائے کا راستہ درج ذیل ہے:
chub feedback stripe/webhooks up
یہ لوپ آسان ہے، لیکن یہ پروجیکٹ میں سب سے اہم خیالات میں سے ایک ہے۔ ایک وقتی ڈیبگنگ سبق کو ایک سگنل میں تبدیل کریں کہ آپ کی مستقل مقامی میموری یا مشترکہ دستاویزات کو بہتر بنانے کی ضرورت ہے۔
یہ کیسے دیکھا جائے کہ اب بھی مطابقت میں کیا کمی ہے۔
اپ اسٹریم پروجیکٹ میں پہلے سے ہی ایک حقیقی درجہ بندی کی کہانی ہے۔ چونکہ ہم BM25 اور الفاظ کا ڈھانچہ استعمال کرتے ہیں، پیکیج کی طرح شناخت کنندہ، عین مطابق ٹوکن، اور مبہم میچ اب بھی سامنے آسکتے ہیں۔
یہ ایک مضبوط بنیاد ہے۔
تاہم، ڈویلپر کے سوالات اکثر پیکیج کے ناموں سے کہیں زیادہ پیچیدہ ہوتے ہیں۔
لوگ تلاش کرتے ہیں:
-
rrf -
signin -
pg vector -
hnsw -
raw body stripe
یہ کوئی "خراب” سوال نہیں ہے۔ یہ حقیقت پسندانہ شارٹ ہینڈ ہے۔
اور یہ مواد کے ماڈل کے لیے مواقع پیش کرتا ہے۔ بہت سے درست جوابات درج ذیل ریفرنس فائلوں میں ہیں: references/rrf.md, references/raw-body.mdاور references/hnsw.md.
تو سوال یہ نہیں ہے کہ کیا موجودہ تلاش بالکل کام کرتی ہے۔ ظاہر ہے ایسا۔ ایک بہتر سوال یہ ہے:
ہم مواد کے معاہدوں کی خلاف ورزی کیے بغیر تلاش کو کیسے بہتر بنا سکتے ہیں جو پہلے سے ہی Context Hub کو کارآمد بناتے ہیں؟
ساتھی ذخیرہ کا جواب موجودہ ماڈل کو برقرار رکھنا اور اس کے اوپر ایک رینکنگ پرت شامل کرنا ہے۔
کس طرح ساتھی مطابقت انجن تلاش کو بہتر بناتا ہے۔
اس مضمون کا ساتھی ذخیرہ یہ ہے: context-hub-relevance-engine.
یہ انہی وسیع نظریات کو برقرار رکھتا ہے جو Context Hub کو اتنا مجبور بناتے ہیں۔
-
عمومی مارک ڈاؤن مواد
-
DOC.mdاورSKILL.mdداخلہ پوائنٹ -
قابل معائنہ نمونے بنائیں
-
مقامی تبصرے اور تاثرات
-
ترقی پسند درآمدی رویہ
پھر ایک نیا تعمیراتی نمونہ شامل کریں۔ signals.json.
تعمیر کے وقت، انجن مندرجہ ذیل اضافی سگنل نکالتا ہے:
-
مین فائل کا عنوان
-
حوالہ شدہ فائل کا عنوان اور ٹوکن
-
زبان اور ورژن میٹا ڈیٹا
-
ماخذ میٹا ڈیٹا اور تازہ کاری
-
تبصرہ کی نقلیں
-
تاثرات کی لغت
پہلا پاس سستی اور شفاف رہتا ہے۔ رینک ایڈجسٹر بیس لائن کے کام مکمل کرنے کے بعد ہی چلتا ہے۔

یہ نقطہ نظر دو وجوہات کی بناء پر اہم ہے۔
سب سے پہلے، یہ ایک اضافی ہے. مواد کے درخت کو دوبارہ ڈیزائن کرنے کی ضرورت نہیں ہے۔
دوسرا، یہ قابل پیمائش ہے۔ آپ ناکامی کے مخصوص طریقوں کی وضاحت کر سکتے ہیں، ان میں ایک ایک کر کے ترمیم کر سکتے ہیں، اور ہر بار جب آپ اسکوررز کو تبدیل کرتے ہیں تو وہی بینچ مارک چلا سکتے ہیں۔
ایک ساتھی ریپو کو آخر تک کیسے چلائیں۔
GitHub پر اپنا ذخیرہ کھولیں اور GitHub کے عام کلون فلو کا استعمال کرتے ہوئے اسے کلون کریں، پھر پروجیکٹ روٹ سے نیچے دی گئی کمانڈ کو چلائیں۔
cd context-hub-relevance-engine
npm install
npm run build
npm test
کیونکہ ریپوزٹری میں تھرڈ پارٹی رن ٹائم انحصار نہیں ہے، npm install یہ زیادہ تر ورک فلو کو دوستانہ رکھنے کے لیے موجود ہے۔ مین کمانڈز تمام ریگولر نوڈ اسکرپٹس ہیں۔
بیس لائن کی ناکامی کو دوبارہ کیسے بنایا جائے۔
ایک استفسار کے ساتھ شروع کریں۔ rrf.
node bin/chub-lab.mjs search rrf --mode baseline --lang python
متوقع پیداوار:
No results.
اب بہتر موڈ کو آزمائیں۔
node bin/chub-lab.mjs search rrf --mode improved --lang python
اعلی متوقع نتائج:
langchain/retrievers [doc] score=320.24
Composable retrieval patterns for hybrid search, parent documents, query expansion, and reranking.
یہ جیتیں اس لیے ہوتی ہیں کیونکہ بہتر کردہ موڈ ٹاپ لیول آئٹم کی تفصیل سے آگے ہے۔ حوالہ شدہ فائل کے عنوانات بھی دکھائے جاتے ہیں۔ rrfاستفسار کی توسیع سے متعلقہ شرائط اور وسیع تر ٹوکن نکالے گئے سگنلز میں اوورلیپ ہوتے ہیں۔
ورک فلو انٹینٹ جیت کو دوبارہ کیسے تیار کریں۔
لاگ ان استفسار کی کوشش کریں:
node bin/chub-lab.mjs search signin --mode baseline
node bin/chub-lab.mjs search signin --mode improved
بیس لائن غائب ہے۔ بہتر موڈ کی واپسی playwright-community/login-flows کیونکہ ری رینکر ہینڈل کرتا ہے۔ signin, sign in, loginاور authentication متعلقہ ارادے کے ساتھ۔
میموری لوپ کی جانچ کیسے کریں۔
مقامی نوٹ لیں:
node bin/chub-lab.mjs annotate stripe/webhooks
"Remember: Flask request.data must stay raw for Stripe signature verification."
پھر دستاویز درآمد کریں۔
node bin/chub-lab.mjs get stripe/webhooks --lang python
پہلے سے طے شدہ دستاویز کا مواد، دستیاب حوالہ فائلوں کی فہرست، اور کوئی بھی اضافی تبصرے ظاہر ہوتے ہیں۔
یہ ایجنٹ میموری لوپ میں مطلوبہ سلوک ہے۔ ایک بار سیکھیں اور کئی بار دوبارہ استعمال کریں۔
بینچ مارک کو کیسے چلائیں۔
ایک خالی ذخیرہ سے شروع:
npm run reset-store
node bin/chub-lab.mjs evaluate
شامل مصنوعی تناؤ سیٹ خالی ڈبوں کے ساتھ درج ذیل خلاصہ کی اطلاع دیتا ہے:
| طریقہ | اوپر 1 درستگی | ایم آر آر |
|---|---|---|
| بیس لائن | 0.333 | 0.333 |
| بہتر | 1.000 | 1.000 |
آپ اپنے اسٹور کو بھی سیڈ کر سکتے ہیں اور دوبارہ تشخیص چلا سکتے ہیں۔
npm run seed-demo
node bin/chub-lab.mjs evaluate
اس سے پتہ چلتا ہے کہ جب استفسارات ایجنٹ کی سرگزشت کے ساتھ اوورلیپ ہوتے ہیں تو تبصرے اور تاثرات متعلقہ اشیاء کو کس طرح آگے بڑھا سکتے ہیں۔
مقامی موازنہ UI کو کیسے لانچ کریں۔
npm run serve
پھر اسے کھولیں http://localhost:8787 آپ کے براؤزر میں۔
UI آپ کو بنیادی اور بہتر تلاشوں کا موازنہ کرنے، محفوظ کردہ تشریحات اور تاثرات کا معائنہ کرنے، مقامی نمونوں کو دوبارہ بنانے، اور بینچ مارکس کو ایک جگہ پر دوبارہ چلانے کی اجازت دیتا ہے۔
بینچ مارکس کو ایمانداری سے کیسے پڑھیں
اس ذخیرے میں بینچ مارکس جان بوجھ کر چھوٹے ہیں۔
یہ ایک خصوصیت ہے، عیب نہیں۔
نقطہ یہ نہیں ہے کہ ہم عالمی تلاش کے معیار کا دعوی کریں۔ نقطہ یہ ہے کہ کچھ حقیقت پسندانہ ناکامی کے طریقوں کو دوبارہ پیش کرنا آسان بنایا جائے۔
تب ہی تشخیص ایماندار ہو گا۔
اگر آپ کا سکور مستقبل میں تبدیل ہونا بند ہو جاتا ہے۔ rrf, signinیا raw body stripeآپ کو فوراً پتہ چل جائے گا۔ اگر آپ بعد میں مزید مضبوط ڈیٹا سیٹ شامل کرتے ہیں، تو آپ ان ٹیسٹوں کو ریگریشن سیف گارڈ کے طور پر برقرار رکھ سکتے ہیں۔
ریپوزٹری میں شامل بینچ مارک فائلیں ہیں:
-
demo/benchmark.json -
docs/benchmark-empty-store.json -
docs/benchmark-seeded-store.json -
docs/relevance-improvement-plan.md
کمپینین ریپو کو اپ اسٹریم PR سے کیسے جوڑیں۔
ایک اچھا ساتھی ذخیرہ کافی وسیع ہے جو آپ کو تیزی سے خیالات کو دریافت کرنے کی اجازت دیتا ہے۔ ایک اچھا upstream PR جائزہ لینے کے لیے کافی تنگ ہے۔
اس لیے دونوں کو ایک جیسا نہیں ہونا چاہیے۔
کمپینیئن ریپوزٹریز وہ ہیں جہاں آپ اپنی تمام متعلقہ کہانیوں کو ایک ساتھ رکھ سکتے ہیں۔
-
مقامی موازنہ UI
-
مصنوعی بینچ مارک
-
امیر ری رینکنگ سگنل
-
ڈیبگ کریں اور سطحوں کی وضاحت کریں۔
-
ایک دستاویز جو شروع سے آخر تک آپ کی رہنمائی کرتی ہے۔
Upstream PRs چھوٹے اور زیادہ جراحی ہونے چاہئیں۔ عملی طور پر، اس کا مطلب عام طور پر سب سے پہلے قابلِ جائزہ ٹکڑوں کی تجویز کرنا ہوتا ہے، جیسے:
-
حوالہ فائل سگنل نکالنا
-
ڈیبگنگ کے لیے قابل وضاحت سکور آؤٹ پٹ
-
ہلکا پھلکا بینچ مارک فکسڈ فارمیٹ
-
جھنڈے کے بعد ایک اضافی رینکنگ ہک
یہ اس بات کو یقینی بناتا ہے کہ مضامین اور اس کے ساتھ موجود ذخیرے بنیادی ذخیرہ کو برقرار رکھتے ہوئے انجینئرنگ کی مکمل کہانی بیان کرتے ہیں۔ اس کام کے لیے اپ اسٹریم تھریڈ یہاں ہے: andrewyng/context-hub Pull Request مصنف: natarajsundar.
نتیجہ
سیاق و سباق کے مرکز کو جو چیز دلچسپ بناتی ہے وہ صرف یہ نہیں ہے کہ یہ دستاویزات کو اسٹور کرتا ہے۔ کوڈنگ ایجنٹ کی بہتری کے لیے واضح نظام کی حدود فراہم کرتا ہے۔
آپ معائنہ کر سکتے ہیں کہ ایجنٹ کیا پڑھتا ہے۔ آپ فیصلہ کر سکتے ہیں کہ کب تلاش کرنا ہے۔ آپ اوپن سورس اور بند سورس کو پرت کر سکتے ہیں۔ مقامی کلاسز جاری رہ سکتی ہیں۔ اور آپ پورے ماڈل کو الگ کیے بغیر اپنی درجہ بندی کو بہتر بنا سکتے ہیں۔
ساتھی Relevance Engine دکھاتا ہے کہ جو پہلے سے کام کر رہا ہے اسے کیسے برقرار رکھا جائے، سسٹم کے ایک حصے میں نمایاں بہتری لائی جائے، اور نتائج کو اس طرح پیک کیا جائے کہ دوسرے ڈویلپرز چلا سکیں، معائنہ کر سکیں اور بڑھا سکیں۔ Upstream PR دکھاتا ہے کہ کس طرح وسیع خیالات کو حقیقت پسندانہ، کاٹنے کے سائز کے ٹکڑوں میں تبدیل کیا جائے جن پر مرکزی پروجیکٹ میں غور کیا جا سکتا ہے۔
ڈایاگرام انتساب
اس مضمون میں استعمال ہونے والے تمام خاکے مصنف نے خاص طور پر اس ٹیوٹوریل اور اس سے منسلک ذخیروں کے لیے بنائے ہیں۔